CEN TS 17241 - Inteligentní dopravní systémy – Systémy řízení dopravy – Požadavky na stav, chyby a kvalitu
Aplikační oblast: Městské ITS
Rok vydání normy a počet stran: Vydána 2019, 66 stran
Rok zpracování extraktu: 2020
Skupina témat: Městské ITS
Téma normy: Kvalita ITS systémů
Charakteristika tématu: odstranění překážek pro implementaci ITS v městském prostředí
Dokument popisuje hlavní důvody pro posuzování kvality ITS a oblasti aplikace, především pro řízení dopravy ve městě
výklad, představující a vysvětlující kritéria kvality a funkcionalit a přístupy k jejich hodnocení, pro provoz systémů řízení dopravy, včetně faktorů ovlivňujících efektivní integraci systémů a služeb na infrastruktuře a v centru
datový model, slovník stavů a poruch formou 18 tabulek datových prvků a jejich ASN.1 zápis
Úvod
Technická specifikace CEN/TS 17241 (dále jen “popisovaný dokument”) se zabývá úvodem do problematiky kvalitativních požadavků na tzv. městské inteligentní dopravní systémy, tzv. U-ITS. Vymezuje U-ITS vůči kooperativním systémům, C-ITS; zatímco C-ITS se zaměřují na oblast bezpečnosti silničního provozu, U-ITS se zabývá jinými oblastmi ITS:
Multimodální informační systémy;
Management silničního provozu;
Městská logistika.
Cílem norem U-ITS, je pomoci městské správě s implementací U-ITS a s odstraněním následujících překážek bránících implementaci U-ITS:
1) Chybějící povědomí o tom, jaké technologie jsou k dispozici (tj. pasport telematických zařízení);
2) Nejednotné odkazování na polohu;
3) Vendor lock-in dodavatelů;
4) Chybějící standardy pro „nové režimy“ a „nová opatření“;
5) Neexistence standardů pro výměnu dat / správu dat;
6) Nezralost některých konceptů.
Dokument navazuje na CEN/TR 17143 a pojednává o kritériích kvality a funkcí ITS, a to zejména:
- kvality provozu ITS systémů pro řízení dopravy,
- účinné integraci stanic na infrastruktuře a stanice v centru
- kvality zařízení ITS,
- kvality služeb,
- a uvádí i přístupy k hodnocení jejich kvality
Poznámka: Extrakt uvádí vybrané kapitoly popisovaného dokumentu a přejímá původní číslování kapitol.
Užití
Popisovaný dokument je určen pro architekty inteligentních dopravních systémů a pracovníky odboru dopravy krajů, měst a obcí, kteří se zabývají zadáváním veřejných zakázek v oblasti inteligentních dopravních systémů a kteří chtějí v zadávací dokumentaci uplatnit kritéria kvality pro ITS systémy. Dokument ale neuvádí konkrétní kritéria, pouze popisuje oblasti, které by mohly být pro různá kritéria využita.
1. Předmět normy
Popisovaný dokument:
uvádí přehled možných oblastí kvality a funkcí ITS systémů pro řízení dopravy a přístupy k jejich hodnocení, včetně faktorů ovlivňujících účinnou integraci systémů a služeb na infrastruktuře a centru, a odkazuje se na datový model popisující stavová data systému a jeho poruch jako standardní součást systémů řízení silničního provozu.
poskytuje podpůrné informace v případě použití kritérií kvality a funkcionalit s přihlédnutím k návrhu, nákupu a řízení provozu systémů.
2. Souvisící normy
Popisovaný dokument se odkazuje na normy DATEX II (EN 16157-1 - kontext a EN 16157-2 - odkazování na polohu), globální identifikaci pro kooperativní systémy (EN ISO 17419), lokalizované komunikace (ISO 29281-1, FNTP) a normy na informační technologie pro ASN.1.
3. Termíny a definice
Tato kapitola neuvádí žádné termíny a definice a odkazuje čtenáře na online slovníky:
IEC Electropedia: http://www.electropedia.org/
ISO Online browsing platform: http://www.iso.org/obp
4. Symboly a zkratky
Tato kapitola obsahuje 22 zkratek.
DATEX II, OCIT, NTCIP, UTMC - aktivity a protokoly standardizující přenos dat mezi systémy ITS či jejich komponentami
SLA (service level agreement) úroveň kvality poskytované služby jako součást smlouvy s dodavatelem ITS systému
Poznámka: Další termíny a zkratky z oboru ITS jsou obsaženy ve slovníku ITS terminology (www.itsterminology.org).
5 Kritéria kvality a funkční požadavky
Tato kapitola o rozsahu 20 stran je koncipována jako výklad, představující a vysvětlující potenciální kritéria kvality a funkční požadavky na ITS systémy řízení dopravy a přístupy k jejich hodnocení, včetně faktorů ovlivňujících efektivní integraci ITS systémů a služeb na infrastruktuře a v centru. Tam, kde je to vhodné, se odkazuje na datový model specifikovaný v kapitole 6. Samotný dokument spíše upozorňuje, jaká všechna kritéria lze při výběru použít a na jejich adekvátnost, nicméně konkrétní požadavky na konkrétní systémy dokument neuvádí.
Články 5.1 a 5.2 se věnují kvalitě a vysvětlují ji z pohledu naplnění účelu systému (5.1), dostupnosti systému a potřebného času, spolehlivosti, kompatibility a integrace, nastavitelnosti, bezpečnosti a kontinuity služeb (5.2). Například pro potřebný čas dokument uvádí tři kritéria, a to stanovení doby, po kterou se bude měřit dostupnost služby, minimální a maximální akceptované délky výpadků v rámci každého měřeného časového úseku a maximální výpadek v rámci měřené doby.
Článek 5.3 se věnuje parametrům zařízení s ohledem na požadovanou kvalitu, a to z pohledu fyzické odolnosti a možností selhání, spolehlivosti a možností údržby, modularity.
Článek 5.4 se věnuje kvalitě funkčních parametrů z hlediska shody s danými požadavky, efektivitou funkcí, funkční integritou a použitelností rpo jiné účely.
Článek 5.5 se věnuje kvalitě dat z pohledu přesnosti, granularity a jejich časové kontinuity, časovou a prostorovou granularitou, stavových datech o jednotlivých komponentách systému.
Článek 5.6 se věnuje správě systému hodnocení kvality s ohledem na životní cyklus, tj. plánování (návrh systému), pořízení systému, provozu systému, hodnocení systému a řízení rizik.
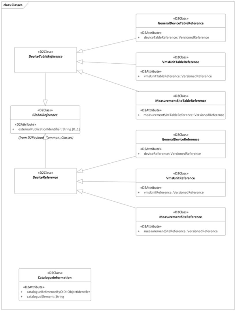
6 Datový model stavu a chyb systému
Tato kapitola na 12 stranách specifikuje platformě nezávislý datový model popisující stav systému a chyby komponent systémů řízení dopravního provozu vycházející z ontologického modelu DATEX II. Návrh je flexibilní, podporuje nejen komunikaci mezi centrálními systémy, tj. původní použití DATEX II, ale také komunikaci mezi centrální stanicí a zařízeními na infrastruktuře. Dále zavádí koncept „katalogů“ umožňujících dodavatelům a správě města definovat jejich vlastní datové sady.
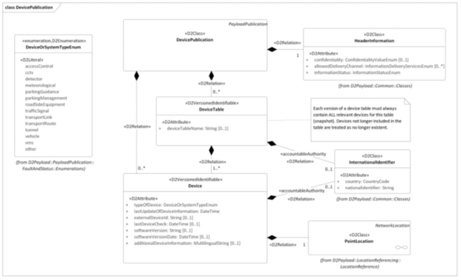
Článek 6.1 obsahuje obecný úvod a 6.2 obecné požadavky (tj. prostý výčet základních požadavků, které je nutné typ zařízení, poloha, ať už statická či dynamická poloha v každé zprávě, časová známka a číslo verze dané datové specifikace). Článek 6.3 se zabývá principy modelování. Článek 6.4 popisuje, jak lze standardně publikovat informace o systému jako soubor zařízení, nebo pomocí tabulkové struktury a následně se věnuje sémantice..
Článek 6.5 se obdobně věnuje publikaci stavu zařízení ze strany dodavatele a je doplněn podobnými schématy jako obrázek 3 normy (obrázky 4 a 5 normy). Podobně se článek 6.6 věnuje publikaci chyby zařízení včetně schématu. Článek 6.7 uvádí další schéma DATEX II včetně popisu sémantiky, tentokrát pro třídy, a článek 6.8 obdobně popisuje datové typy.
Normativní příloha A Datový slovník stavů a chybových hlášek systému
specifikuje slovník stavů a poruch formou 18 tabulek datových prvků v rozsahu 15 stran.
Normativní příloha B ASN.1 specifikace
v návaznosti na kapitolu 6 a přílohu A popisuje v rozsahu 3 stran automatické generování v ASN.1 z xsd souboru (B.1.2) a dále obecné popisy chybových hlášek v ASN.1.
Normativní příloha C Správa elektronických dopravních pravidel (METR)
poskytuje obecný popis konceptu a výčet možných základních zpráv, např. směrem k autonomním vozidlům, zcela obecný a stručný popis na jedné straně.
Normativní příloha D Elektronická příloha
uvádí v rozsahu jedné strany informaci o existenci a obsahu elektronické přílohy k popisovanému dokumentu.
Informativní příloha E Příkladný případ užití
poskytuje informace o případech užití pro řízení dopravy se vztahem ke kvalitě, chybovým hlášením a funkčním požadavkům pokrývajícím návrh systému, pořizování systému a správu funkčních požadavků. V článku E.2 je uveden příklad správce komunikací spravujícího 10 tunelů, jehož cílem je řídit bezpečnost provozu pomocí telematických systémů. V článku E.3 pak je případ rozebrán jako “projekt”, který se zaobírá kvalitou ve všech relevantních aspektech, jako jsou např. minimální provozní požadavky, nebo požadavky na kompatibilitu a integraci, a to v rozsahu 3 stran. Jedná se však stále o obecné texty bez konkrétních parametrů.
Bibliografie
se odkazuje na 46 dokumentů, evropské směrnice, normy i nástroje (např. Entreprise architekt)
