Charakteristika
Inteligentní parkování nákladních vozidel (Intelligent Truck Parking, ITP) umožňuje informování uživatelů (především dopravců a jejich dispečerů a řidičů nákladních vozidel) o dostupnosti parkovacích míst na konkrétních odpočívkách a parkovištích nebo v truck centrech.
Pro tento typ informovanosti je prvním nezbytným krokem popis odpočívky, její celková kapacita a vybavenost (statická data). Druhým krokem je osazení parkovacích ploch spolehlivým detekčním systémem obsazenosti (nebo více systémy pro jejich vzájemné doplnění a verifikaci) parkovacích míst odpočívky (dynamická data) tak, aby bylo možné poskytovat spolehlivé a včasné informace nezbytné pro uživatele silniční sítě.
Detekce obsazenosti vygeneruje informaci o dostupné kapacitě, tedy počet zbývajících volných parkovacích míst, informaci, která je poskytována dopravcům/dispečerům a řidičům včas pro jejich rozhodování, zda parkovat na té které odpočívce. Toto rozhodnutí může ovlivnit nejen vybavení a obsazenost odpočívky, ale především zbývající doba do povinné přestávky řidiče a vzdálenost a dojezdová doba k následujícím odpočívkám na trase a aktuální podmínky na této trase a odpočívkách.
V hlídaných truck centrech či jiných parkovacích areálech lze zavést povolení vjezdu, například i s možností rezervace parkovacího místa, případně včetně platby za poskytnuté služby.
Informace o volné kapacitě parkovacích míst lze poskytovat na silniční síti pomocí proměnného dopravního značení na straně infrastruktury nebo kooperativního ITS I2X (pro smart phone řidiče nebo zařízení dopravce/dispečera), anebo pomocí systému IVS a univerzální vozidlové jednotky přes poskytovatele aplikační služby inteligentního parkování nákladních vozidel. V tomto hesle je popsáno parkování právě jako aplikace v univerzální vozidlové jednotce.
Popis řešené problematiky na vysoké úrovni
Mimo poskytování statických a dynamických informací o dostupnosti a službách je dalším možným rozšířením možnost rezervace místa v čase a na místě podle rozměrů, pohonu vozidla a/nebo nákladu, nebo případně podle hodnoty nákladu (s vyšším zabezpečením pro drahé zásilky) či přednostně podle míry akutnosti blížící se povinné přestávky řidiče vozidla. To závisí na poskytovateli služby nebo správním orgánem/úřadem nastavených potenciálních pravidlech.
Na veřejném sektoru je, aby definoval případnou potřebu a související požadavky na budoucí zavedení kooperativního ITS pro tento účel; pokud k tomu dojde, tak nejvhodněji na evropské úrovni; vzhledem k mezinárodní dopravě na síti TEN-T je interoperabilita na mezinárodní úrovni nezbytná.
Pokud by poptávka po takové aplikaci v univerzální vozidlové jednotce nastala, technickými normami jsou již definována pravidla pro určení, co lze požadovat od poskytovatelů systému, poskytovatelů služeb a případně výrobců. Pro interoperabilitu služeb v oblasti ITP jako služby ve vozidlové jednotce je potřebná specifikace formy a obsahu dat, popis způsobu provádění aplikační služby a přístup k datům. Jejich specifikace a požadavky na interoperabilitu v národním i mezinárodním měřítku jsou důležité pro potenciální výrobce produktů a poskytovatele systému, aplikací či dalších služeb.
Rovněž je možné propojení s dalšími aplikačními službami vzdáleného sledování vozidel pomocí jediné vozidlové jednotky.
Definice objektů
Architektura popisovaného řešení
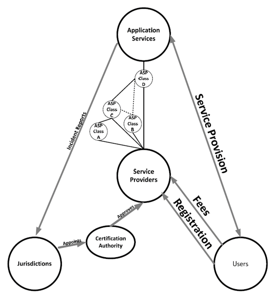
Na následujícím obrázku je architektura inteligentního parkování nákladních vozidel jako aplikace ve vozidlové jednotce. Téměř vždy bude existovat více tříd poskytovatelů aplikačních služeb, většinou následujících:
- Poskytovatel aplikačních služeb provozovateli/vozidlu, které není součástí systému správy vozového parku
- Poskytovatel aplikačních služeb provozovateli/vozidlu, které je součástí systému správy vozového parku
- Poskytovatel parkovacího areálu
- Poskytovatel rezervačních služeb, řízení plateb nebo komplexnější správy více poskytovatelů služeb pro parkování vozidel (například www.truckinform.eu)

Obrázek 1 (obr. 2 normy ISO 15638-19): Architektura inteligentního parkování nákladních vozidel pro aplikaci ve vozidlové jednotce pro různé třídy poskytovatelů aplikačních služeb (A, B, C, D)
5.1 Správní orgán/úřad
poptává a požaduje zřízení systému inteligentního parkování nákladních vozidel pomocí univerzální vozidlové jednotky, nastavuje podmínky jeho provozu, pověřuje poskytovatele aplikační služby a správce parkování (pro informační nebo i rezervační službu). Schvaluje zahájení provozu sám, anebo tím pověří jiný, schvalovací orgán.
5.2 Dopravce
bjednává montáž a kontrolu vozidlové jednotky od schváleného poskytovatele. Má smlouvu s poskytovatelem aplikační služby pro inteligentní parkování pomocí vozidlové jednotky. Dispečer dopravce poskytuje řidiči podporu, která se může týkat právě rad o vhodných příležitostech pro parkování v souladu s plánem jízdy. Registruje svoje vozidla u poskytovatele parkování, pokud je to požadováno, pro některé areály možná i za poplatek. Může pro řidiče rezervovat parkovací místo pro dané místo a čas.
5.3 Řidič
se identifikuje se ve vozidle a do aplikační služby. Poskytuje dohodnuté zprávy dopravci/dispečerovi a sleduje vozidlo/soupravu i náklad a zodpovídá za ně. Přijímá informace do palubního systému z nákladního vozidla/soupravy a z vozidlové jednotky od poskytovatele aplikační služby.
5.4 Nákladní vozidlo/souprava
je zaregistrováno u poskytovatele aplikační služby, poskytuje data poskytovateli aplikační služby, palubnímu systému a správci inteligentního parkování pro jejich potřeby, například o typu vozidla/soupravy, kategorii nákladu (zda je kategorii nákladu povolen vjezd na odpočívku, jak velké parkovací místo je zapotřebí atd.). Od poskytovatele aplikační služby data přijímá, v tomto případě o odpočívkách na trase, a to data statická o službách i dynamická o vzdálenostech k odpočívce a o jejich obsazenosti. IVS zajišťuje konektivitu interní ve vozidlové soupravě a externí..
5.5 Poskytovatel aplikační služby
inteligentního parkování je pověřen správním orgánem a má smlouvu s dopravcem a správcem inteligentního parkování nákladních vozidel na poskytování těchto služeb. Poskytuje ověřeným adresátům informace získané z odpočívek, a jiných parkovacích areálů, nezbytné pro řízení optimalizace obsazenosti a provozu odpočívek na souvisejícím úseku silniční sítě.
5.6 Odpočívka
či jiný areál vhodný pro ITP nabízí parkování a s ním spojené služby pro nákladní vozidla a jejich obsluhu. Odpočívka je vymezena sjezdem a výjezdem na dálniční nebo silniční síť. Jednotlivá parkovací místa jsou vymezena a určena dle druhů vozidel. Odpočívka zahrnutá do ITP je popsána statickými daty o svých službách a vybavena detekcí obsazenosti pro možnost poskytování dynamických dat.
5.7 Správce inteligentního parkování nákladních vozidel
je pověřen správním orgánem. Spravuje databázi odpočívek pro nákladní vozidla a statické informace s popisem jejich služeb. Sbírá a spravuje dynamická data o obsazenosti odpočívek jako podporu pro rozhodování řidičů/dispečerů, kterou odpočívku na trase zvolit pro parkování ve správném čase. Tyto informace poskytuje poskytovateli aplikace, který je předává koncovým uživatelům, řidičům a dispečerům dopravců.
5.8 Aplikace inteligentního parkování
nabízí informace o odpočívkách na trase. Naviguje řidiče vozidla na vhodnou odpočívku, vhodné parkovací místo a výjezd z odpočívky. Může nabízet rezervační služby, pokud je to umožněno.
Přehled funkcí popisovaného řešení
Tato popisovaná aplikační služba úzce souvisí s dalšími aplikačními službami, při nichž jsou v odesílaných datových balíčcích sdílena data, která jsou nezbytná pro úplnou informovanost (například data o vozidle).
6.1 Nastavení vztahů a informačních toků mezi pověřenými aktéry
Inteligentní parkování nákladních vozidel jako aplikace v univerzální vozidlové jednotce musí mít předem nastavené role v systému, dané poptávkou, legislativou a pravidly správního úřadu. Role mají své zodpovědnosti a pravomoce. Po pověření ze strany správního úřadu se aktéři ujmou své role, nastaví a ověří hardware, software a komunikaci pro informační toky aplikační služby tak, aby bylo možné posílat balíčky zpráv mezi sebou navzájem. Po schválení systému je možné rozjet provoz. Další, zde nejmenované, aplikační služby v univerzální vozidlové jednotce je možné vzájemně doplňovat nebo sdružovat.
6.2 Informování před příjezdem k odpočívce
Před příjezdem k odpočívce nebo jinému parkovacímu areálu je řidič z vozidlové jednotky informován o počtu volných parkovacích míst, a to buďto jen pro nejbližší odpočívku, anebo také pro další odpočívky na trase, doplněné o vzdálenost k jedné nebo i dalším odpočívkám nebo dokonce o předpokládané dojezdové době. Současně je popis vybavení odpočívek službami více než vhodný pro výběr, kde zaparkovat.
Pokud by areál umožňoval rezervaci parkovacího místa, může ji provést dopravce/dispečer nebo řidič přímo na konkrétní dobu parkování, především dle potřeb činností řidiče (délky povinné přestávky). To se předpokládá pro dražší nebo citlivé zásilky nebo při poptávce speciálních služeb – elektrické přípojky pro chladicí vozy, místo s rychlonabíjecí stanicí apod. Příjezd vozidla v případě rezervace může být hlášen přímo z vozidlové jednotky a vjezd i výjezd na odpočívku může být tímto způsobem automatizován.
Vjezd na odpočívku je na sjezdu obvykle detekován a nákladní vozidlo je započteno mezi „obsazující“.
6.3 Informování pro pohyb na odpočívce
Na odpočívce samotné může být do vozidlové jednotky poskytnuta navigace na konkrétní parkovací místo dle potřeby/typu vozidla nebo potřeby/naplněnosti odpočívky. Navigace na volné parkovací místo optimalizuje pohyb po odpočívce a organizaci jejího postupného plnění. Zároveň je prevencí přestupků souvisejících s nepovoleným způsobem parkování, například na krajnici těsně před výjezdem z odpočívky. Některé areály optimalizují využití plochy areálu navigací na místa podle plánované doby odjezdu vozidel tak, aby si při výjezdu před odjezdem navzájem nepřekážela.
Na konkrétním parkovacím stání je obsazení vozidlem po příjezdu detekováno a data poskytnuta do systému správce ITP, kde se sbírají data ze všech parkovacích míst, verifikují se a dále se poskytují dalším uživatelům, kteří jsou teprve na příjezdu k odpočívce nebo skupině odpočívek.
U obzvlášť pokročilých systémů se pracuje i s predikcí obsazenosti, jednak na základě historických dat, a jednak v souvislosti s dopravními intenzitami nákladních vozidel na související silniční síti před relevantními odpočívkami, proti dopravnímu proudu.
6.4 Informování při odjezdu z odpočívky
Uvolnění parkovacího místa vyjíždějícím vozidlem opět zaznamená senzor parkovacího místa. Odjezd z odpočívky je na výjezdové komunikaci rovněž zaznamenán a vozidlo je odečteno ze stavu vozidel na odpočívce. Kombinace různých detekčních systémů pomáhá přesnosti a spolehlivosti dynamických dat pro poskytování uživatelům před příjezdem k odpočívkám a areálům.
Aplikovatelnost
Poptávka po parkovacích místech pro nákladní vozidla je na některých místech dálniční a silniční sítě ČR vyšší než nabídka a vyšší informovanost uživatelů o aktuální dostupnosti a kvalitě služeb poskytovaná až do palubního systému vozidla by mohla být v budoucnu vítána pro svůj potenciál optimalizovat obsazenost více odpočívek na trase.
Téma souvisí také s pracovními činnostmi (režimem) řidičů, sledovaným pomocí elektronického tachografu: inteligentní parkování je řešeno na evropské úrovni kvůli poptávce ze strany silniční dálkové nákladní přepravy, kdy vzniká potřeba přenocování posádky nebo jejích dalších povinných přestávek pro zajištění odpočinku kvůli bezpečnosti silničního provozu.
Důvodem poptávky po bezpečném parkování jsou také jednak bezpečí posádek nákladních vozidel přímo na odpočívce a jednak výše škod na vozidlech a nákladech napáchaných krádežemi.
Pro ČR byl připraven standardizovaný popis (statická data) odpočívek ve správě ŘSD ve formátu DATEX II, který je dostupný na jednotném Evropském přístupovém bodě pro údaje o parkování nákladních vozidel.
Dynamická data o obsazenosti odpočívky pro nákladní vozidla jsou v ČR sbírána a poskytována pouze na vybraných odpočívkách díky dvěma pilotním projektům: URSA CZ (včetně aplikace pro poskytování dat o volné kapacitě odpočívek do mobilních telefonů, tedy jako kooperativní ITS I2X) a Kamiony (včetně posouzení vhodnosti a spolehlivosti různých systémů a technologií pro detekci obsazenosti). Pro parkování nákladních vozidel pomocí aplikace v univerzální vozidlové jednotce (tedy I2V) není v ČR zaveden ani informační systém s dynamickými daty, ani rezervační systém.
Odkazy a souvisící normy
Souvisící předpisy:
Právní předpisy pro silniční dopravu na svých stránkách pravidelně aktualizuje Ministerstvo dopravy.
Souvisící normy:
ČSN ISO 15638-1 Inteligentní dopravní systémy – Rámec pro spolupracující telematické aplikace pro regulaci komerčních nákladních vozidel (TARV) – Část 1: Rámec a architektura
- Česká technická norma převzatá z ISO popisuje základní charakteristiky společné pro všechny aplikační služby TARV
- Tato základní norma skupiny norem ISO 15638 definuje ojedinělou možnost regulace přepravy nákladů z pohledu státu, která přináší sjednocení systému, formy dat i povinností řidiče, a usnadňuje tak práci provozovatelům i veřejným orgánům. Státní orgány v jednotlivých zemích samy rozhodují, jestli vůbec tuto formu přísné regulace zavést. Pokud ano, rozhodují si samy o tom, co je či co není součástí dohledu v dané zemi. Není zde tedy pravidlo povinného zavedení do ČR.
- Na tuto základní normu ISO 15638-1, ze souboru norem pro jednotný rámec pro regulaci/dohled v nákladní dopravě (TARV) navazují další části normy. Části 2 až 7 nastavují obecná pravidla pro všechny aplikační služby, od části 8 se jednotlivé části zabývají konkrétní aplikační službou kooperativního ITS pro nákladní vozidla s univerzální vozidlovou jednotkou.
ISO 15638-2 až ISO 15638-7
ISO 15638-19 Inteligentní dopravní systémy – Rámec pro kooperativní telematické aplikace pro regulaci komerčních nákladních vozidel (TARV) – Část 19: Inteligentní parkování (VPF)
ČSN EN ISO 14814 Automatická identifikace vozidel, zařízení a nákladů – Architektura a terminologie (a souvisící normy v ní uvedené)
ČSN ISO 24535 ITS – AVI – Základní identifikace elektronické registrace ERI (a souvisící normy v ní uvedené)
Umístění v hierarchii témat
Nadskupiny:
Souvisící skupiny:
- Pozice nákladního vozidla a zásilky jako aplikace v univerzální vozidlové jednotce
- Elektronický tachograf jako aplikace v univerzální vozidlové jednotce
- DATEX II
Další aplikační služby pro nákladní dopravu souvisejí s tímto heslem a jsou na stejné úrovni v hierarchii hesel a je vhodné se s nimi rovněž seznámit.