ISO 15638-9 - Inteligentní dopravní systémy – Rámec pro kooperativní telematické aplikace pro regulaci komerčních nákladních vozidel (TARV) – Část 9: Vzdálené sledování elektronického tachografu (RTM)
Aplikační oblast: Systémy řízení nákladní dopravy
Rok vydání normy a počet stran: Vydána 2020, 97 stran
Rok zpracování extraktu: 2025
Skupina témat: Vzdálená regulace nákladní dopravy
Téma normy: Inteligentní dopravní systémy – Rámec pro kooperativní telematické aplikace pro regulaci komerčních nákladních vozidel (TARV) – Část 9: Vzdálené monitorování elektronického tachografu (RTM)
Charakteristika tématu: Důvody a účely používání digitálního tachografu v rámci TARV a způsob jeho provádění
Komunikační profily, stahování "tachografových" dat, intervalové odesílání "tachografových" dat
Architektura, role, aktéři
Mechanismus přenosu dat
Komunikační profily
Datové struktury
Úvod
Soubor norem ISO 15638 je určen pro jednotný rámec pro regulaci/dohled v nákladní dopravě. Umožňuje spolupráci povinných aplikací (např. tachograf, mýtné) inteligentních dopravních systémů(ITS), případně i ostatních aplikací nepovinných (komerčních). Cílem souboru norem je zavést pro různé aplikace jedinou palubní jednotku v nákladním vozidle, která používá ITS pro regulovaná nákladní vozidla a centrálního poskytovatele TARV. Tento soubor norem poskytuje rámec pro certifikaci a audit poskytovatelů služeb.
Norma ISO 15638-9 (dále jako “popisovaný dokument”) navazuje především na základní normu, ISO 15638-1, která udává kontext a základní rámec, a dále části normy 2 až 7, které jsou společné pro všechny aplikační služby poskytované pomocí TARV.
Popisovaný dokument obsahuje specifikace pro vzdálené sledování tachografů (RTM) a uvádí několik definovaných komunikačních profilů pro tuto funkčnost. Souvisí úzce s normou ISO 15638-11, zaměřenou na záznam činností řidiče. Pro aktuální seznam ostatních částí normy ISO 15638 a jejich celkového zaměření je čtenář odkázán na stránky ISO.
Poznámka 1: Užití tachografů v ČR stanoví Nařízení (EU) 165/2014.
Poznámka 2: Dodržování předpisů v nákladní dopravě zajišťuje v ČR Inspekce silniční dopravy (INSID) s cílem zvýšit silniční bezpečnost prostřednictvím mobilních kontrol nákladní dopravy přímo v provozu.
Poznámka 3: Více souvisejících informací k problematice viz heslo ITSpedie: Elektronický tachograf a činnosti profesionálního řidiče.
Poznámka 4: Extrakt uvádí vybrané kapitoly popisovaného dokumentu a přejímá původní číslování kapitol.
Užití
Soubor norem ISO 15638, původně pro potřeby australské vlády, je vhodný i pro státy celého světa, které zvažují využití ITS pro účely regulace a státního dohledu v nákladní dopravě. Zajištění provozu jedné normalizované palubní platformy nabízí velký rozsah služeb pro veřejný i soukromý sektor, protože umožňuje vytvoření regulovaných i komerčních služeb ITS.
Služby státní regulace a dohledu v oboru nákladní dopravy jsou cílem v mnoha zemích. Státní orgány v jednotlivých zemích rozhodují, co je a co není součástí dohledu (výběrem z norem této sady nebo případným vytvořením nové normy pro další účel). Sada norem definuje technické podmínky, usnadňující provoz a interoperabilitu TARV.
Použitelnost souboru norem pro ČR je aktuální v případě, že vznikne poptávka veřejného sektoru po vyšší regulaci nákladní dopravy. TARV nabízí jednotnou formu telematických aplikací založených na kooperativním systému s komunikací mezi vozidlem, zařízeními na straně infrastruktury, poskytovateli služeb a úřady.
Popisovaný dokument umožňuje nastavit pravidla a zprovoznit aplikaci vzdáleného sledování tachografu jako součást komplexního systému kooperativních služeb pro regulovaná vozidla v nákladní dopravě.
Popisovaný dokument je pro ČR důležitý vzhledem k povinnému používání tachografů v EU. Popisuje rozšíření individuálních tachografů na úroveň vzdálené centrální správy a přes TARV možnost propojení s dalšími aplikacemi pro regulaci provozu nákladních vozidel. TARV RTM je nástrojem pro poskytování datových konceptů s daty z digitálního tachografu poskytovateli aplikační služby. Využívá palubního systému (TARV IVS) a rozhraní bezdrátové komunikace mezi IVS a centrálním systémem poskytovatele aplikační služby.
Popisovaný dokument je určen pro tvůrce národních pravidel TARV, státní správu a poskytovatele služeb.
1. Předmět normy
Popisovaný dokument stanoví formu a obsah přenosu dat požadovaných pro podporu systémů vzdáleného sledování tachografů a metody přístupu k těmto datům. Poskytuje specifikaci pro společné komunikační a datové aspekty aplikační služby, které národní úřad může požadovat jako povinné nebo podporovat jako volitelné:
definici služby na vysoké úrovni, kterou poskytovatel služby poskytuje
prostředky k realizaci služby
pojmenování, obsah a kvalitu aplikačních dat, která musí IVS dodávat, včetně datových profilů (k výběru v závislosti na potřebách konkrétní jurisdikce)
specifikované komunikační profily umožňující vzdálenou kontrolu tachografu
Popisovaný dokument, mimo jiné, definuje role jednotlivých účastníků v procesu přenosu dat. Povinný obsah dat z tachografu není dán touto normou, ale požadavkem jurisdikce v dané zemi (v ČR v souladu s předpisy EU). Nabízí tři základní komunikační profily (viz níže 6.2-6.4). Popisovaný dokument je určen pro vzdáleného sledování digitálního tachografu a je nevhodný pro analogový tachograf.
Jádro normy spočívá v kapitole 10 a v přílohách, přestože jsou označeny jako informativní. Přílohy obsahují, mimo jiné, tabulkové formáty využívaných dat.
2. Souvisící normy
Základními souvisícími dokumenty jsou ostatní části ISO 15638 (normy a technické specifikace), především části 1 až 7.
V popisovaném dokumentu je uvedeno 17 dokumentů v kapitole Souvisící dokumenty a dále 16 položek v Bibliografii. Důležité jsou pro popisovaný dokument EN normy pro komunikaci DSRC, zvlášť pro její využívání v dopravě (ČSN ETSI EN 300 674-1, V1.2.1; ETSI TS 102-792, V1.2.1).
3. Termíny a definice
Základní sada termínů je uvedena v části 1 normy, termíny k regulovaným službám v částech 5 a 6. Popisovaný dokument obsahuje 37 termínů a definic. Nejdůležitějšími jsou následující:
čtečka (reader) – zařízení komunikující s OBE za účelem čtení nebo zápisu informací; čtečka může připojit čas a polohu nebo jiná data a předat je správci aplikace, který může sídlit jinde, například ve středisku záchranných služeb
interogátor DSRC (DSRC interrogator) – zařízení, které vykonává funkce čtecího zařízení (viz čtečka), ale navíc má schopnost poslat nová data do OBE nebo změnit stávající data v paměti OBE přes bezdrátové rozhraní
poskytovatel aplikační služby RTM (RTM application service provider) – poskytuje aplikační službu vzdáleného sledování tachografu
systém IVS; systém ve vozidle; palubní systém; IVS (in vehicle system, on board system) – stanice ITS a připojené zařízení zabudované do vozidla, které poskytuje dané telematické funkce systému ve vozidle; toto zařízení může být tvořeno jedinou fyzickou palubní jednotkou nebo může obsahovat telematické funkce v jednom nebo více zařízeních ve vozidle
tachograf (tachograph) – záznamové zařízení namontované do převodovky vozidla, jednotka tachografu a digitální karta řidiče, které mohou zaznamenávat rychlost regulovaného vozidla, časy jízdy a aspekty činností řidiče podle zvoleného módu (např. nařízená přestávka na odpočinek)
vzdálené sledování tachografu; RTM (remote tachograph monitoring) – sběr, záznam a přenos dat ze systému palubního elektronického tachografu poskytovateli aplikační služby
4. Symboly a zkratky
Popisovaný dokument obsahuje celkem 40 zkratek. Nejdůležitějšími jsou:
DSRC – vyhrazené spojení krátkého dosahu (dedicated short range communication)
RTM – vzdálené sledování tachografu (remote tachograph monitoring)
TARV – telematické aplikace pro regulaci komerčních nákladních vozidel (telematic applications for regulated commercial freight vehicles)
Další termíny a zkratky v anglické verzi jsou dostupné online na IEC Electropedia (http://www.electropedia.org/) a ISO Online browsing platform (http://www.iso.org/obp).
5. Shoda
Kapitola stanoví požadavky na prokázání shody. Ty spadají pod jurisdikci země, kde se daná aplikační služba vyskytuje. Tedy české úřady si nastaví regulaci pro území ČR podle svých potřeb; podle toho potom platí i požadavky na prokazování shody. Norma neuvádí příklady protokolů zkoušení funkčnosti nezávislou organizací.
6. Obecný přehled a požadavky na rámec
Kapitola 6 (rozsah 6 stran) popisuje obecný rámec normy a požadavky a obsahuje následující čtyři články:
6.1 Obecně: Možnosti vzájemné komunikace mezi kontrolujícím a kontrolovaným subjektem (potenciálně například mezi Policií ČR a konkrétním nákladním vozidlem).
6.2 Přehled komunikačního profilu C1: Silniční inspekce pomocí bezdrátového interogátoru krátkého dosahu, kterou následuje fyzická silniční kontrola. Profily C1a až C1c.
6.3 Přehled komunikačního profilu C2: Silniční inspekce pomocí bezdrátového interogátoru krátkého dosahu, který iniciuje stahování dat k poskytovateli aplikačních služeb. Profily C2a až C2c.
6.4 Přehled komunikačního profilu C3: Vzdálená inspekce adresovaná prostřednictvím ITS stanice, která iniciuje stahování dat k poskytovateli aplikačních služeb přes bezdrátové komunikační rozhraní
Kapitoly 7. a 8.
Kapitola 7. Požadavky na služby používající generická data o vozidle se jednou větou odkazuje na ČSN ISO 15638-5, ČSN ISO 15638-6 a Přílohy A až C (viz níže).
Kapitola 8. Aplikační služby vyžadující další data kromě základních dat o vozidle (rozsah 1 strana) se zabývá požadavky na kvalitu služby, požadavky na zkoušení, a obecné sdělení o označování, etiketování a balení.
9. Společné rysy regulovaných aplikačních služeb TARV
V kapitole 9 (o rozsahu 5 stran) jsou popsány základní funkce, s odkazy na jiné části normy ISO 15638. V článku 9.1 se dále jednotlivě rozebírají dvě skupiny profilů: komunikační profily C1 a C2 společně, a samostatně komunikační profil C3. V dalších článcích jsou tato témata: obecné charakteristiky pro výskyty regulovaných aplikačních služeb, běžné provozní kroky pro regulované aplikační služby, zabezpečení informací, pojmenování dat - obsah a kvalita, systémy kvality softwarového inženýrství a stanice monitorování kvality. Dále jsou zde pojednány audity, politika kontroly přístupu k datům a v závěru i schvalování IVS a poskytovatelů služeb.
10. Vzdálené sledování tachografu (RTM)
Tato kapitola (rozsah 16,5 strany) a přílohy jsou jádrem popisovaného dokumentu. Zde jsou popsány služby RTM i se svým rozsahem a rozdíl mezi regulovanými a neregulovanými aplikačními službami RTM.
TARV RTM je aplikační služba, která přenáší data z tachografu z vozidla poskytovateli aplikačních služeb (který může být poskytovatelem komerčních služeb nebo může být inspektorem/kontrolorem příslušné jurisdikce) přes IVS buďto přes WiFi (komunikační profil C3), anebo v případě komunikace DSRC mezi inspektorem (používá interogátor) a vozidlem (profily C1 a C2).
Služby RTM v C1a C2 zajišťuje stacionární pozemní systém (např. s využitím bran nad silniční sítí) nebo mobilní kontrolní bod (přes interogátor v kontrolním vozidle). Palubní aplikace kontrolovaného vozidla je prostředkem k podávání dat tomuto pozemnímu systému nebo interogátoru, a případnému přijímání dat. Služby v C3 přes internetový protokol se poskytují tam, kde statická pozemní komunikace DSRC není nastavena.
10.2 Provozní koncept TARV RTM
Příklad: 10.2.5 Prohlášení o odpovědnosti a pravomocích delegovaných pro TARV RTM: Tabulka 2 normy pro komplexní přehled uvádí pro všechny aktéry výčet jejich aktivit/zodpovědností. Viz výpis z tabulky jako příklad:
Tabulka 1 (výpis z tabulky 2 normy) – Dotčené subjekty TARV RTM, jejich aktivity a interakce
Aktér | Role | Aktivity | Interakce |
zavádí politiku jurisdikce na úrovni schvalování zařízení a služeb | certifikuje IVS, tachografy, aplikační služby | s PSP (primárním poskytovatelem služby): certifikace IVS s ASP (poskytovatelem aplikační služby): certifikace aplikační služby s Op (provozovatelem nákladní dopravy): certifikace tachografu |
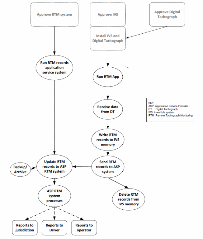
Podrobně jsou specifikovány: vybavení potřebné pro aplikační službu TARV RTM (TARV IVS, aplikace TARV RTM, tachograf), provozní kroky a 11 prvků (SE1-SE11). Obrázek níže vysvětluje kroky probíhající v rámci aplikace vzdáleného sledování tachografu.

Obrázek 1 (obrázek 9 normy) – Procesní diagram TARV RTM
Zvláštní ustanovení aplikační služby TARV RTM je pro požadavky na zkoušení. Dále je uveden odkaz pro požadavky na shodu pro schvalování IVS a poskytovatelů aplikační služby.
Příloha A (informativní): Komunikační a transakční profily RTM
Příloha A (s rozsahem 6,5 strany) obsahuje komunikační profily C1-C3. Jako příklad pro účely tohoto extraktu jsou níže uvedeny kroky pro profil C3. V každém z kroků je detailní popis aktivit a aktérů:
A.3 Komunikační profil C3 (viz 6.4 výše)
A.3.1 Žádost interogátoru o data tachografu přes ITS stanici
A.3.2 Získání dat tachografu vzdáleným adresováním IPv6 / IPv4 adresy ITS stanice vozidla nebo jejího tachografu, bezdrátově připojených jedním nebo více bezdrátovými médii uvedenými a v souladu s normou ISO 15638-2
A.3.3 Získání dat tachografu dotazováním prostřednictvím pevného portálu nebo silničního majáku bezdrátově připojených jedním nebo více bezdrátovými médii uvedenými v ISO 15638-2
A.3.4 Získání dat tachografu dotazováním prostřednictvím mobilního interogátoru (ve vozidle), bezdrátově připojeného jedním nebo více bezdrátovými médii uvedenými v souladu a ve shodě s ISO 15638-2
A.4 Předprogramované stahování/odesílání dat tachografu pomocí komunikačního profilu C3
Přenos dat poskytovateli aplikačních služeb v nastavených časových intervalech (profil viz 6.4 výše).
A.5 Ukončení relace pro profil C3
(Ukončení relace pro C1 a C2 viz Příloha B.)
Příloha B (informativní): Komunikační profil pro komunikaci DSRC na 5,8 GHz
B.1 Přehled a kontext
Příloha B (rozsah 43 stran) popisuje:
fyzické systémy: komunikaci mezi ITS stanicí/interogátorem na silniční infrastruktuře a vozidlem, které používá rozhraní DSRC na frekvenci 5,8 GHz (pro všechny funkce a informační toky)
požadavky na DSRC link
rozhraní DSRC pro žádosti o data z interogátoru a přenos požadovaných dat z tachografu
Dále jsou popsány fyzické vrstvy a transakce jednotlivých komunikačních profilů v souvislosti s používanými technickými normami, včetně parametrů pro downlink a uplink evropského DSRC (oboje v tabulkovém formátu), a definice modulu ASN.1 pro údaje DSRC v aplikaci RTM, včetně příkladu.
B.2 Funkčnosti pro RTM na 5,8 GHz DSRC
Podrobný popis transakce DSRC se odkazuje na část B.1 a navíc poskytuje tabulky s praktickým příkladem relace s interogátorem (tabulky B.9-B.21 normy).
B.3 Popis zkoušení transakcí DSRC
Úplné zkoušky včetně šifrování a dešifrování dat se provádějí podle definic v pravidlech příslušné jurisdikce. Nicméně, základní komunikace DSRC může být zkoušena pomocí příkazu ECHO. Takové zkoušky mohou být vyžadovány při uvedení do provozu, při pravidelné kontrole nebo jiném požadavku jurisdikce (popsáno 7 kroků zkoušení a s příslušnými tabulkami).
B.4 Zacházení s chybami
Data jsou poskytována IVS již jako kódovaná. Zpracovávání chyb komunikace je specifikováno v souvisejících normách DSRC (odkazy na ně jsou uvedeny v popisovaném dokumentu).
B.5 Zkušební provoz a pravidelné kontrolní zkoušky pro DSRC
Při uvádění do provozu a při pravidelných kontrolních zkouškách IVS a funkčnosti rozhraní je třeba zohlednit požadavky příslušné jurisdikce, strany zavádějící provoz, a zejména pravidelné kontrolní zkoušky.
Příloha C (informativní): Datové profily pro vzdálené sledování tachografů
(Rozsah přílohy 11 stran.) Pro jednotlivé datové profily 1-3 jsou uvedeny popisy v textové podobě a také tabulková specifikace používaných dat. Profily 4-10 jsou uvedeny jen názvem a předpokládány pro příští vydání normy.
